0532 - 87427108
全球化植物源性原料供应商
  • enterprise
    公司新闻
  • industry
    行业动态

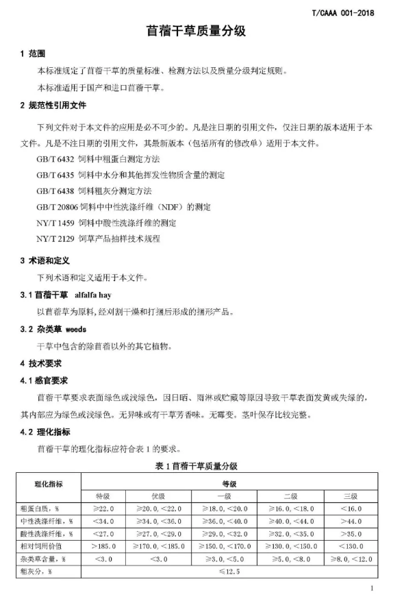
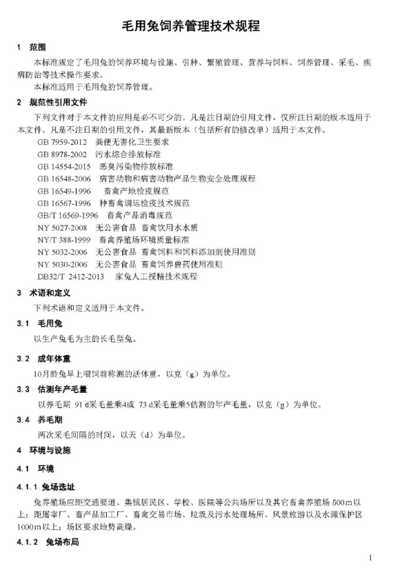
中国畜牧业协会公布《苜蓿干草质量评级》等6项团体标准

发布时间:2019-07-08   阅读:: 次  

各有关单位:

    根据《中国畜牧业协会团体标准管理暂行办法》规定,2018年4月16日中国畜牧业协会审核通过了《苜蓿干草质量分级》、《燕麦干草质量分级》、《青贮和半干青贮饲料 紫花苜蓿》、《青贮饲料 燕麦》、《青贮饲料 全株玉米》、《毛用兔饲养管理技术规程》等6项团体标准现予以正式公布并于当日正式实施。