发布时间:2022-05-10 阅读:: 次
宠物一般是指家庭饲养的、作为伴侣动物的狗、猫、淡水观赏鱼、鸟、爬行动物等。宠物行业在发达国家已经有百余年的发展历史,与宠物相关的产业已十分成熟。国内宠物行业起步相对较晚,但随着人们经济水平的提高、思想观念的转变以及人口老龄化和单身、丁克群体的增长,饲养宠物成为人们的一种情感寄托,人们从宠物身上获取温暖和陪伴,宠物经济由此快速发展。宠物经济又称为“它经济”,相比过去传统的宠物医疗、宠物用品等围绕宠物“衣食住行”的宠物消费,越来越多涉及到宠物精神层面的消费也开始逐步升级,衍生出一系列“拟人化”服务。
一、行业定义
宠物产业则是指涉及与宠物相关的所有领域,主要包括宠物食品、宠物医疗、宠物培训、宠物饲养、宠物用品、宠物美容、宠物保险等,具体细分情况如下:

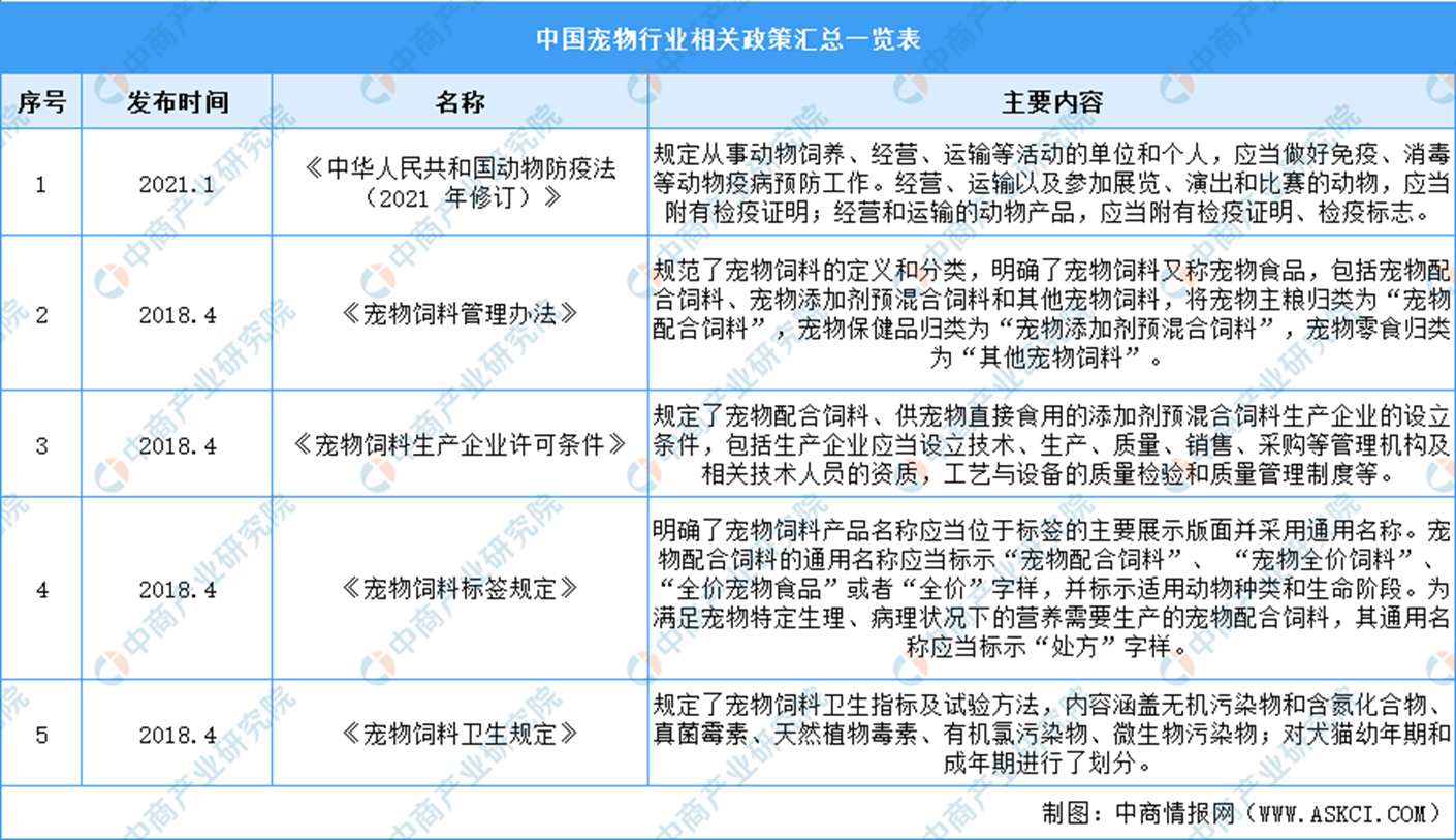
二、行业政策
目前,宠物及宠物食品行业的法律法规及产业政策较少,国家相关部门正在研究和起草相关法规,整个行业正在逐步向规范化方向发展。近年来,国内针对大类饲料和饲料加工行业监管的主要法律法规和宠物食品的相关国家标准如下:

三、产业链图
随着时代的发展,宠物的范围很广,包括动物、植物、虚拟宠物、电子宠物等。我国宠物产业链的上游为宠物的繁殖、贩卖及虚拟宠物;中游为宠物产品,主要包括宠物的食物及其用品;下游为宠物的服务市场,主要包括宠物医疗、宠物美容、宠物培训等。

四、市场分析
1.市场规模
近年来,人们对于宠物陪伴的精神需求日渐凸显。2012年我国宠物(犬猫)消费市场规模仅有337亿,根据《2021年中国宠物行业白皮书》的数据显示,2021年我国城镇宠物(犬猫)消费市场规模达到2490亿元,比2020年增长20.58%,增速已恢复至疫情前水平。2012-2021年复合增长率为24.88%。除2020年疫情影响外,2012年至今,市场规模年增长率大部分都维持在10%以上。随着宠物家庭渗透率和行业成熟度的持续提升,我国宠物行业市场规模呈现稳步上升的态势,预计2022年我国宠物行业市场规模将达2693亿元。

2.市场占比
在我国宠物行业细分领域中,宠物食品是宠物行业最大的细分市场,占比约51.50%。随着人们对喂养商品粮的认知提升,市场对宠物食品的需求将进一步释放。

3.细分领域
宠物食品是饲养宠物的刚性需求,贯穿宠物整个生命周期,具有复购性高、价格敏感性低、黏性强的特点。宠物食品市场是宠物行业最大的细分市场,也最先受益于宠物经济的发展。
国际经验表明,经济水平与宠物食品市场的发展紧密相关。人均收入水平提升促使居民消费不断升级,宠物食品市场规模也随之增长。除2020年疫情影响外,2012年至今宠物食品行业市场规模年增长率大部分都维持在20%以上,年均复合增长率达26.28%,远超世界平均水平6.17%。2021年我国宠物食品行业市场规模达1282亿元,预计2022年我国宠物食品市场规模将达1508亿元。

4.养宠人数
据《2021年中国宠物行业白皮书》数据,2021年我国饲养犬猫的人群数量达到6844万人,较2020年增加8.7%。2021年全国城镇养犬人数为3619万人,养猫人数为3225万人,养猫规模较养犬人群较小,但增速更高,2021年同比增速达19.4%。

5.投融资情况
企查查数据显示,2021年我国宠物赛道共计发生融资总金额超过36.2亿元,发生融资数量57起。从单个项目上来看,从事动物保健品、兽药领域的瑞普生物共计获得融资13.36亿元,居于榜首。宠幸宠物是一家宠物用品提供给商,2021年共计获得两次融资,总金额达6亿元,排在第二位。值得注意的是,除了提供宠物粮以及宠物服务的项目获得融资外,以希诺谷和希曼基因为例的商业化宠物克隆企业也获得了可观的融资,成为宠物赛道的星星之火。
